欢迎您来到机电设备采购平台!
首页 > 机械设备 > 水务 >

武胜县水务局关于长滩寺河流域水污染治理和水生态保护修复项目行洪论证与河势稳定评价报告的批复

武胜县水务局关于长滩寺河流域水污染治理和水生态保护修复项目行洪论证与河势稳定评价报告的批复

  • 收藏
  • 打印
  • 字小
  • 字大+
信息时间:
2025-10-16
招标文件下载

广安市武胜生态环境局:

******水务局报送的《关于审批长滩寺河流域水污染治理和水生态保护修复项目行洪论证与河势稳定评价报告的请示》已收悉。该涉河建设项目,为长滩寺河流域水污染治理和水生态保护******水务局依法组织专家和相关******有限公******水务局提交了《长滩寺河流域水污染治理和水生态保护修复项目行洪论证与河势稳定评价报告行洪论证与河势稳定评价报告(报批稿)》(以下简称《报告》)。专家组复核《报告》后提出了技术评审意见。根据河道管理相关法律法规规定和专家组评审意见,现对该报告批复如下。

一、同意长滩寺河流域水污染治理和水生态保护修复项目行洪论证与河势稳定评价报告的洪水影响评价结论。

长滩寺河流域水污染治理和水生态保护修复项目采取防治补救措施后与防洪标准、有关技术及管理要求基本相适应,对防洪规划、防汛抢险、第三合法水事权益人、现有涉河工程、河道行洪和河势稳定等影响较小。因此,本工程建设在采取相应防治与补救措施条件下可行。

二、原则同意长滩寺河流域水污染治理和水生态保护修复项目行洪论证与河势稳定评价报告建设方案。

武胜县长滩寺河流域水污染治理和水生态保护修复项目位于四川省广安市武胜县,工程主要情况如下:

(1)三溪镇萝蔸岩河段:萝蔸岩河沿河道左岸布设生态缓冲带工程,工程上起于萝蔸岩河拦河坝上游400m处,下止于萝蔸岩河拦河坝,河道中心线长度为400m,左岸治理长度为400m,构建生态缓冲带2815m2;种植高程位于2年一遇洪水位以上及10年一遇洪水位以下,利用岸线长度为400.49m。

(2)飞龙镇高洞河段:高洞河沿河道左右两岸布设生态缓冲带工程,工程上起于高洞河GDH0+524.02处,下止于高洞河GDH0+000处,河道中心线长度为524m,左岸治理长度为450m,右岸治理长度为425m,构建生态缓冲带3107m2;种植高程位于2年一遇洪水位以上及10年一遇洪水位以下,利用岸线长度为875m。

(3)新跃水库:新跃水库沿库区环岸线布设岸坡生态修复工程,岸线治理长度为2100m,构建岸坡生态修复工程66884m2,岸坡生态修复工程位于水库校核洪水位以上;对正常蓄水位以下实施水生态工程,内源污染治理49411m2,构建沉水植物复合生态系统9066m2;利用岸线长度为1852.5m。

(4)街子镇长滩寺河桥坝滩段:长滩寺河沿河道左岸布设生态缓冲带工程,工程上起于桥坝滩公路桥QB0+000.00处,下止于桥坝滩公路桥下游150mQB0+150.0处,河道中心线长度为150m,左岸治理长度为180m;左岸治理长度为180m,种植高程位于2年一遇洪水位以上及10年一遇洪水位以下;沿河道左岸布设砾石床,工程上起于QB0+020.00处,下止于桥QB0+130.0处,河道中心线长度为120m,左岸治理长度为120m,砾石床面积为3350.85m2,利用岸线长度为150m。(控制面坐标采用2000国家大地坐标系,高程系统采用1985国家高程基准)。

长滩寺河工程控制点坐标(2000国家大地坐标系)

编号

坐标值(m

X

Y

C1

******.69

625899.86

C2

******.95

625860.76

C3

******.28

625833.10

C4

******.48

625811.04

C5

******.36

625794.27

C6

******.72

625748.37

C7

******.86

625709.57

C8

******.61

625713.38

C9

******.61

625713.38

C10

******.68

625753.09

C11

******.16

625780.44

C12

******.92

625891.90

萝蔸岩河工程控制点坐标表(2000国家大地坐标系)

编号

坐标值(m)

X

Y

L1

******.54

627504.50

L2

******.96

627531.26

L3

******.75

627533.03

L4

******.08

627566.28

L5

******.71

627606.56

L6

******.95

627641.01

L7

******.35

627660.91

L8

******.66

627672.70

L9

******.48

627683.27

L10

******.62

627695.63

L11

******.37

627710.04

L12

******.47

627728.97

L13

******.96

627742.82

L14

******.31

627744.21

L15

******.50

627734.37

L16

******.53

627715.69

L17

******.41

627707.26

L18

******.18

627697.45

L19

******.39

627709.57

L20

******.81

627710.05

L21

******.56

627708.24

L22

******.81

627444.08

L23

******.28

627503.29

L24

******.47

627547.32

L25

******.84

627562.16

L26

******.11

627585.05

L27

******.98

627635.33

L28

******.77

627669.04

L29

******.82

627703.59

L30

******.67

627703.38

L31

******.17

627689.44

L32

******.68

627642.03

L33

******.30

627528.59

L34

******.37

627514.89

L35

******.77

627505.32

 

 

高洞河建设工程控制点坐标表(2000国家大地坐标系)

编号

坐标值(m)

X

Y

G1

******.60

632843.92

G2

******.14

632909.26

G3

******.27

632907.90

G4

******.40

632917.83

G5

******.42

632874.77

G6

******.39

632862.52

G7

******.06

632905.69

G8

******.35

632900.87

G9

******.36

632899.25

G10

******.54

632897.22

G11

******.77

632871.91

G12

******.41

632840.14

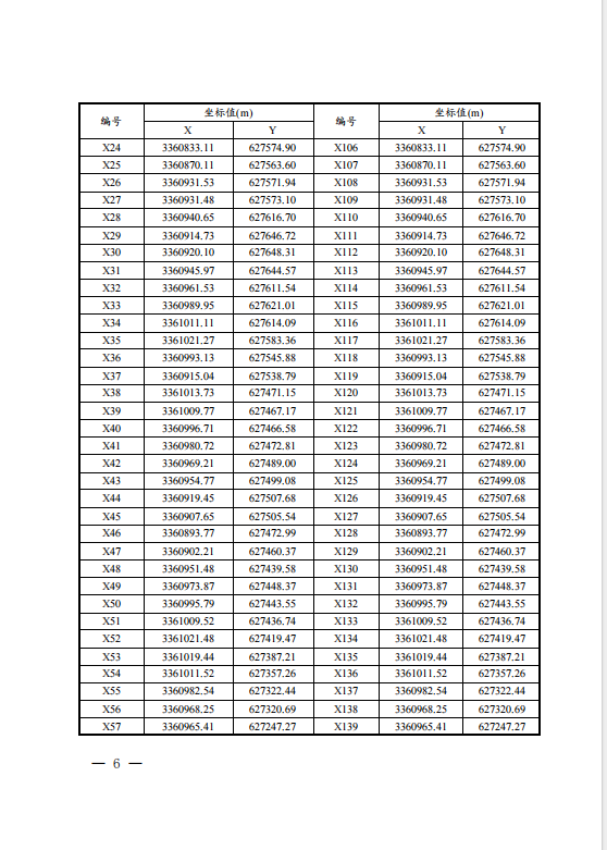
新跃水库工程控制点坐标表(2000国家大地坐标系)

编号

坐标值(m)

编号

坐标值(m)

X

Y

X

Y

X1

******.18

626812.33

X83

******.18

626812.33

X2

******.53

626807.70

X84

******.53

626807.70

X3

******.24

626826.63

X85

******.24

626826.63

X4

******.26

626865.68

X86

******.26

626865.68

X5

******.04

626875.77

X87

******.04

626875.77

X6

******.13

626921.07

X88

******.13

626921.07

X7

******.87

626922.39

X89

******.87

626922.39

X8

******.27

626896.46

X90

******.27

626896.46

X9

******.73

626867.22

X91

******.73

626867.22

X10

******.99

626894.62

X92

******.99

626894.62

X11

******.93

626920.65

X93

******.93

626920.65

X12

******.36

626956.91

X94

******.36

626956.91

X13

******.96

627005.14

X95

******.96

627005.14

X14

******.46

627105.21

X96

******.46

627105.21

X15

******.47

627218.70

X97

******.47

627218.70

X16

******.46

627299.56

X98

******.46

627299.56

X17

******.61

627332.99

X99

******.61

627332.99

X18

******.42

627371.20

X100

******.42

627371.20

X19

******.09

627382.36

X101

******.09

627382.36

X20

******.50

627436.91

X102

******.50

627436.91

X21

******.73

627464.58

X103

******.73

627464.58

X22

******.55

627512.81

X104

******.55

627512.81

X23

******.22

627564.17

X105

******.22

627564.17

X24

******.11

627574.90

X106

******.11

627574.90

X25

******.11

627563.60

X107

******.11

627563.60

X26

******.53

627571.94

X108

******.53

627571.94

X27

******.48

627573.10

X109

******.48

627573.10

X28

******.65

627616.70

X110

******.65

627616.70

X29

******.73

627646.72

X111

******.73

627646.72

X30

******.10

627648.31

X112

******.10

627648.31

X31

******.97

627644.57

X113

******.97

627644.57

X32

******.53

627611.54

X114

******.53

627611.54

X33

******.95

627621.01

X115

******.95

627621.01

X34

******.11

627614.09

X116

******.11

627614.09

X35

******.27

627583.36

X117

******.27

627583.36

X36

******.13

627545.88

X118

******.13

627545.88

X37

******.04

627538.79

X119

******.04

627538.79

X38

******.73

627471.15

X120

******.73

627471.15

X39

******.77

627467.17

X121

******.77

627467.17

X40

******.71

627466.58

X122

******.71

627466.58

X41

******.72

627472.81

X123

******.72

627472.81

X42

******.21

627489.00

X124

******.21

627489.00

X43

******.77

627499.08

X125

******.77

627499.08

X44

******.45

627507.68

X126

******.45

627507.68

X45

******.65

627505.54

X127

******.65

627505.54

X46

******.77

627472.99

X128

******.77

627472.99

X47

******.21

627460.37

X129

******.21

627460.37

X48

******.48

627439.58

X130

******.48

627439.58

X49

******.87

627448.37

X131

******.87

627448.37

X50

******.79

627443.55

X132

******.79

627443.55

X51

******.52

627436.74

X133

******.52

627436.74

X52

******.48

627419.47

X134

******.48

627419.47

X53

******.44

627387.21

X135

******.44

627387.21

X54

******.52

627357.26

X136

******.52

627357.26

X55

******.54

627322.44

X137

******.54

627322.44

X56

******.25

627320.69

X138

******.25

627320.69

X57

******.41

627247.27

X139

******.41

627247.27

X58

******.77

627247.90

X140

******.77

627247.90

X59

******.59

627204.72

X141

******.59

627204.72

X60

******.80

627181.62

X142

******.80

627181.62

X61

******.67

627160.40

X143

******.67

627160.40

X62

******.56

627147.36

X144

******.56

627147.36

X63

******.18

627134.67

X145

******.18

627134.67

X64

******.36

627088.21

X146

******.36

627088.21

X65

******.02

627089.81

X147

******.02

627089.81

X66

******.66

627058.93

X148

******.66

627058.93

X67

******.15

627036.48

X149

******.15

627036.48

X68

******.10

626960.52

X150

******.10

626960.52

X69

******.17

626941.94

X151

******.17

626941.94

X70

******.17

626933.80

X152

******.17

626933.80

X71

******.64

626943.29

X153

******.64

626943.29

X72

******.37

626937.48

X154

******.37

626937.48

X73

******.30

626927.83

X155

******.30

626927.83

X74

******.20

626914.06

X156

******.20

626914.06

X75

******.31

626903.56

X157

******.31

626903.56

X76

******.53

626887.48

X158

******.53

626887.48

X77

******.80

626885.42

X159

******.80

626885.42

X78

******.69

626886.94

X160

******.69

626886.94

X79

******.72

626881.24

X161

******.72

626881.24

X80

******.22

626860.98

X162

******.22

626860.98

X81

******.72

626841.39

X163

******.72

626841.39

X82

******.18

626812.33

 

 

 

 

三、原则同意《报告》的防治与补救措施意见。同意专家组建议补充采用的防治与补救措施。

四、有关要求

(一)项目业主应妥善处理该项目的第三人合法水事权益。

******水务局要对工程坐标位置在内的涉河事项进行复核。

(三)项目业主必须承担占用范围内的防洪义务,切实做好该项目涉水在建工地营地************水务局批准后才能实施,服从防汛抗旱指挥部门的统一指挥。

(四)项目业主要严格落实河道保护工作措施,严禁向河道内倾倒弃土弃渣,施工完工后应及时拆除临时设施,清除弃渣等碍洪物,确保行洪安全。

******水务局组织涉河事项验收;涉河工程经专项验收合格后方可启用。

(六)本行政许可决定有效期为2年,自签发之日起计算。该项目在有效期内若未开工建设,本行政许可决定自行失效;若要继续建设,应重新向河道主管机关申请办理行政许可手续。项目建设过程中涉河建设方案有较大变更的,应按规定重新办理许可手续。

(七)项目业主应严格按照批复的内容和要求实施。

 

附件:1.《长滩寺河流域水污染治理和水生态保护修复项目行洪论证与河势稳定评价报告行洪论证与河势稳定评价报告》技术审查意见

     2.《长滩寺河流域水污染治理和水生态保护修复项目行洪论证与河势稳定评价报告行洪论证与河势稳定评价报告》(另行专送

   

******水务局  

                    2025年10月16日


附件

 

 

 

 

 


 


相关附件:
    查看项目详细信息

    版权免责声明

    【1】凡本网注明"来源:机电设备采购平台"的所有文字、图片和音视频稿件,版权均属于机电设备采购平台,转载请必须注明机机电设备采购平台,违反者本网将追究相关法律责任。

    【2】本网转载并注明自其它来源的作品,是本着为读者传递更多信息之目的,并不代表本网赞同其观点或证实其内容的真实性,不承担此类作品侵权行为的直接责任及连带责任。其他媒体、网站或个人从本网转载时,必须保留本网注明的作品来源,并自负版权等法律责任。

    【3】如涉及作品内容、版权等问题,请在作品发表之日起一周内与本网联系。

    分享到朋友圈
    一天内免费查看信息来源站点

    分享成功后点击跳转

    注册使用者、商机更精准
    姓名:*
    手机号:*
    验证码:* 发送验证码 已发送(60s)
    机构名称:
    职位:
    供应产品:

    开通黄金会员,即可查看实时商机信息(30条/天)

    每天提供100000+条招投标采购信息,随时掌握最新发布的商机,实时更新

    开通地区选择
    全国
    浙江
    黄金会员权益
    查看信息(30条/天)
    信息订阅(5组)
    来源跳转验证(30次)
    附件下载(部分正文涵盖)
    铂金会员权益 (包含黄金会员权益)
    查看信息(100条/天)
    信息订阅(10组)
    来源跳转验证(100次)
    项目导出(100条)
    附件下载(部分正文涵盖)
    钻石会员权益 (包含铂金会员权益)
    查看信息(无限制)
    信息订阅(无限制)
    来源跳转验证(无限制)
    企业推荐
    项目导出(1000条)
    企业信息
    附件下载(部分正文涵盖)

    抱歉,您当前会员等级权限不够!

    此功能只对更高等级会员开放,立即提升会员等级!享受更多权益及功能

    请扫码添加客服微信或拨打客服热线 0571-28951270 提升会员等级
    订单创建成功,打开微信扫一扫完成付款

    打开微信扫一扫完成付款

    商品名称 暂无
    订单编号 暂无
    支付方式 微信支付
    微信支付 ¥ 249
    切换方式

    切换到支付宝支付

    关注微信
    关注微信
    关注App
    关注App
    微信客服
    微信客服
    返回顶部