根据工作需要,西藏博物馆面向社会公开遴选西藏博物馆高低压配电设备运维服务单位,诚邀符合条件的单位参与报名,现将有关事项公告如下:
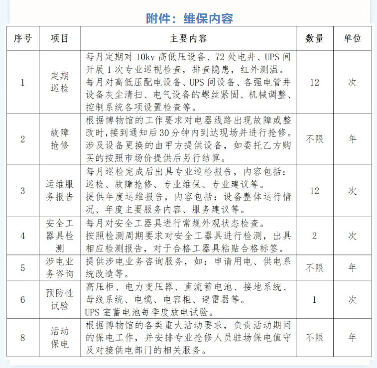
一、项目概况 采购人:西藏博物馆 项目名称:西藏博物馆高低压配电设备运维服务单位 项目地点:西藏博物馆(罗布林卡路19号) 预算及最高限价金额:23.5万元(大写:贰拾叁万伍仟元整) 维保内容:详见附件 二、参选单位资格要求 具备有效的独立法人资格,具有独立承担民事责任的能力; 具有良好的商业信誉和健全的财务会计制度; 具有履行合同所必需的设备和专业技术能力; 具有依法缴纳税收和社会保障资金的良好记录; 参加本次遴选活动前三年内,在经营活动中没有重大违法记录; 具备专业高低压服务资质,有相关业绩; 对被列入失信被执行人、重大税收违法失信主体、政府采购。严重违法失信行为记录名单的投标人,拒绝其参与本次招标活动,以“信用中国”网站、中国政府采购网等查询为准,提供信用查询截图; 本项目不接受联合体参加。 三、投标材料 按以下顺序整理提交1套材料并加盖公章: 运维方案及报价清单; 企业资质证书复印件; 法定代表人身份证明、法定代表人授权委托书、受托人身份证明; 近年来类似工作业绩(合同复印件); 无重大违法违规事项及无偷税漏税承诺书。 四、评选方式 通过运维方案、公司资质、报价、业绩等进行综合评分的方式,遴选1家高低压设备运维单位。 五、材料递交要求 递交截止时间: 2025年7月10日(17:00) 递交地点: 西藏自治区拉萨市城关区罗布林卡路19号(西藏博物馆) 逾期送达或未送达指定地点的参选文件,将不予受理 联系人:多吉 联系电话:****** 六、其他事项 未遴选单位不另行通知,且不做任何经济补偿; 本次遴选最终解释权归西藏博物馆所有。 西藏博物馆 2025年7月2日